<< Back

 

Cesky: , English:

Craft

Minimalist VGA demo with ATmega88 processor

by Swedish author Linus Akesson

Craft is not my project. Its author is Linus Akesson. I was so impressed with Craft that I had to build it to see for myself that it actually does what it is supposed to do. And it did. :-) It was something to behold. Engaging animation with great music. So here is a redrawn detailed schematic with the PCB design.

I have studied the Craft source code many times trying to understand how it works, but to luck. :-( It continues to be a black box for me, written so brilliantly that I wonder if this can't possibly do all the things it does.

Note: Click to enlarge the images here

Sample Craft video on YouTube, taken from a PC screen (the mores and blemishes are not in Craft, but on my monitor :-) ): https://www.youtube.com/watch?v=CzMmbRRF0iI

Wiring diagram

There are 2 USB connectors listed in the schematic, but that's only because of the option to choose either a mini-USB or USB-B power connector.

Click on the image to enlarge...

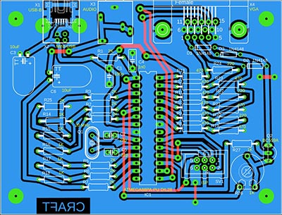
PCB and mounting

The PCB is designed as a single-sided connection with several wire jumpers. I'm including the top side here, for the case of a double-sided connection, but just replace with wire jumpers. Choose the USB connector that suits you better for power (either mini-USB or USB-B).

Bottom side (connection side):

Top side (component side):

Printing the side of the parts (I printed them on the printer, glued them to the joint, taped them with adhesive and drilled holes):

Fitting of components:

I screwed the circuit board into the bottom of the KM78 box. Of course it's not necessary, but if I have it, don't let it roll around on the table :-).

Programming and revival

The code to program the processor in HEX format can be found in the source package, in the firmware folder. In addition to programming the Flash ROM, you must also program the EEPROM contents from the eeprom.raw file. Alternatively, you can use the binary file format package, where I combined the ROM and EEPROM contents into one binary file because my programmer required it.

After programming, set the fuses as follows (configure for a 20 MHz crystal):

low = 0xE7 (11100111), high = 0xDF (11011111), ext = 0xF9 (11111001).

And then you just need to connect the USB connector with +5V power supply, connect the VGA monitor and the audio output for speakers or headphones - and either it will work or not. :-)

Sample screenshots

Snapshots from key points of the animation:

Downloads

Source codes of Craft with firmware

Firmware in BIN format, merged ROM and EEPROM

Schematic diagram in Eagle Free

Graphic documents (schematic and circuit board)

Complete download of Craft documents

Link to the original Craft project: http://www.linusakesson.net/scene/craft

Used components

The parts selection was tailored to a GM Electronics store near me:

Total price for everything is 289 Kc (including box and photocuprextit).

Miroslav Nemecek

<< Back